安庆政协
全国政协
安徽政协
市委
市人大
市政府
安庆市政府协同管理平台
安庆政协 www.aqzx.gov.cn
首页
政协概况
政协章程
政协领导
机构设置
会议活动
全体会议
常委会议
主席会议
专题民主协商会
民主评议
市政协十六届五次会议
视察调研
视察调研
提案工作
提案目录
优秀提案
提案规章制度
提案办理“面对面”
政协委员
委员名录
常委名录
委员风采
关爱委员活动
委员接待日
机关建设
机关党建
党风廉政
书香政协
书香政协
履职平台
当前位置:
首页
>会议材料
>材料汇编
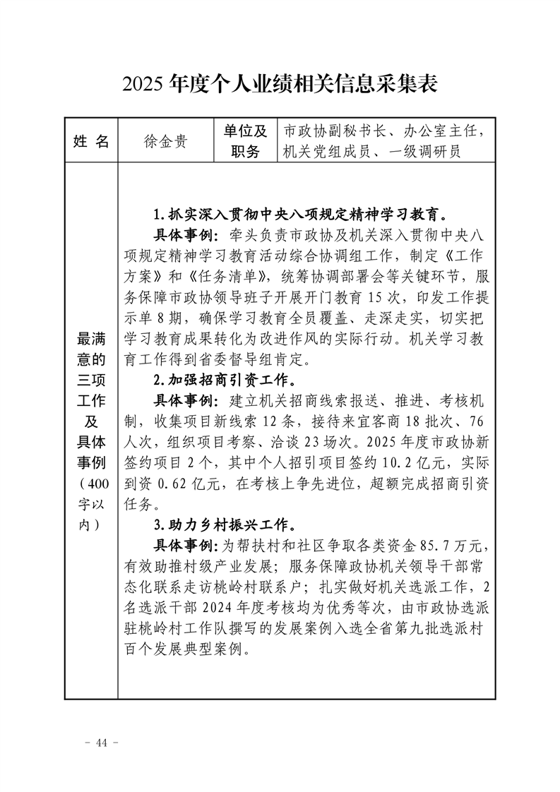
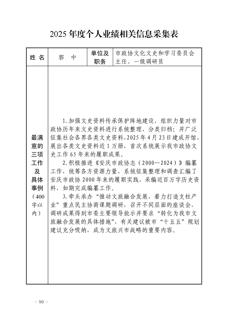
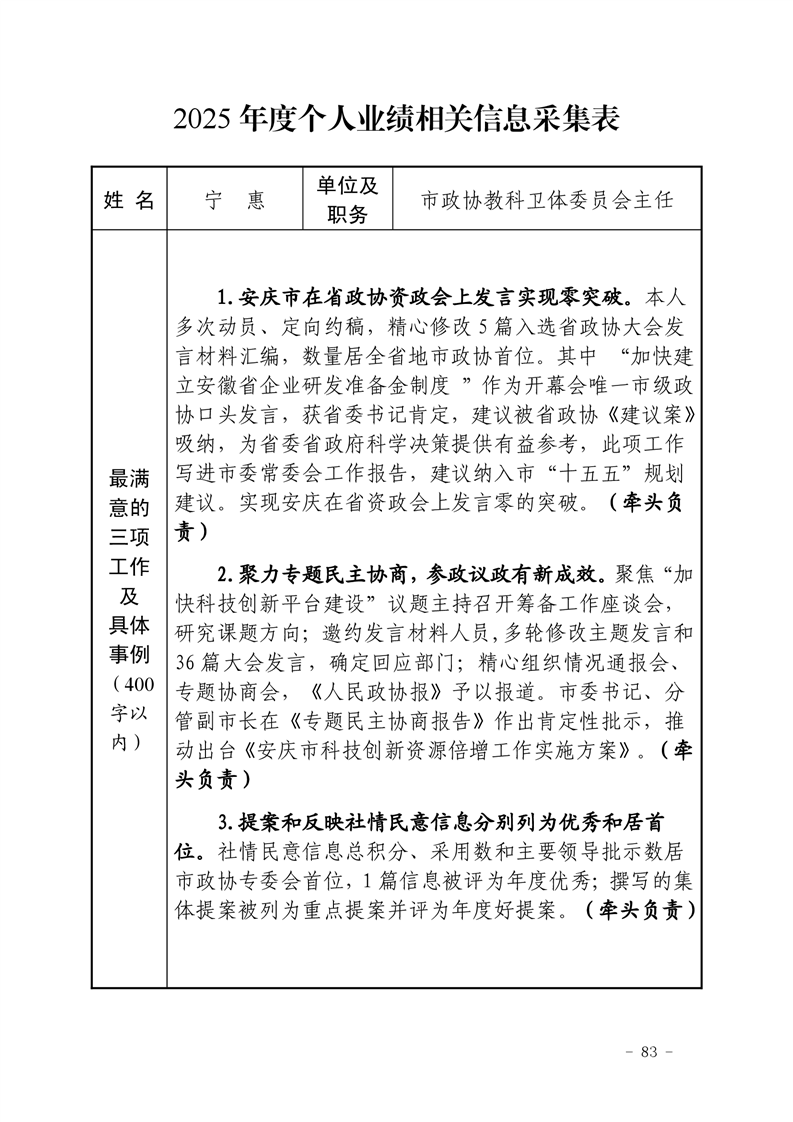
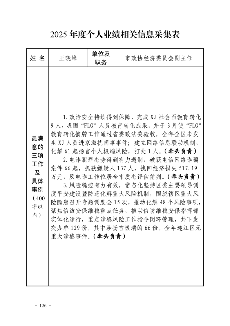
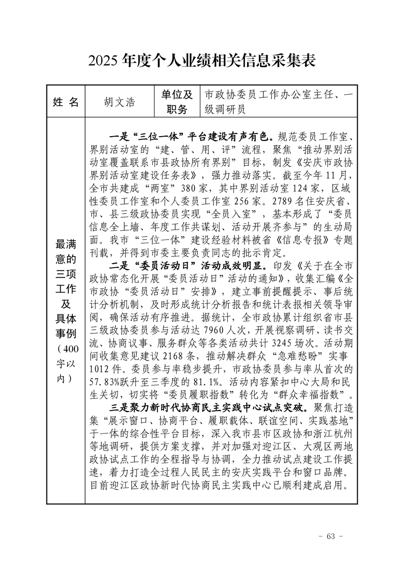
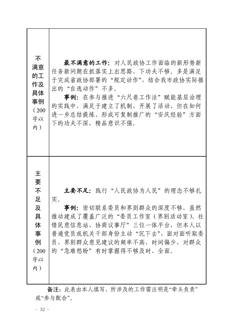
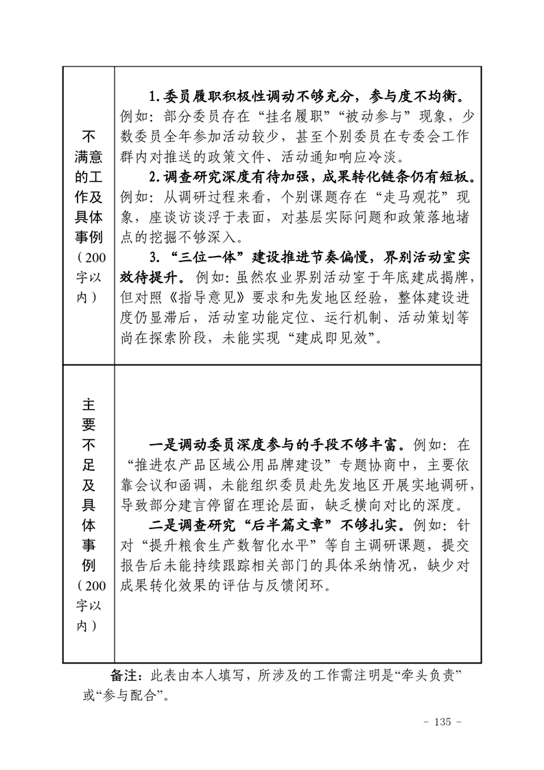
机关领导班子总结报告、市管干部述职述德述廉述法报告及业绩相关信息采集表汇编
信息来源:办公室 发布日期:2026-03-06 被阅览数:
33
次
上一篇:
已经没有了
下一篇:
已经没有了
各级政协
全国政协
安徽政协
县(市、区)政协
桐城市政协
怀宁县政协
潜山市政协
岳西县政协
太湖县政协
望江县政协
宿松县政协
迎江区政协
大观区政协
宜秀区政协
民主党派及工商联
民革安庆市委员会
民盟安庆市委员会
民建安庆市委员会
民进安庆市委员会
农工党安庆市委员会
致公党安庆市委员会
九三学社安庆市委员会
安庆市工商业联合会
市直单位
市纪委监委
市发改委
市教育局
市科技局
市经信局
市公安局
市民政局
市财政局
市人社局
市资规局
市生态环境局
市住建局
市交通运输局
市农业农村局
市商务局
市文旅局
市卫健委
国家税务总局安庆市税务局
友情链接
合肥市政协
淮北市政协
亳州市政协
宿州市政协
蚌埠市政协
阜阳市政协
淮南市政协
滁州市政协
六安市政协
马鞍山市政协
芜湖市政协
宣城市政协
铜陵市政协
池州市政协
黄山市政协